新版国家危险废物名录公布,有哪些修改?附修订对照表!
2024年12月04日
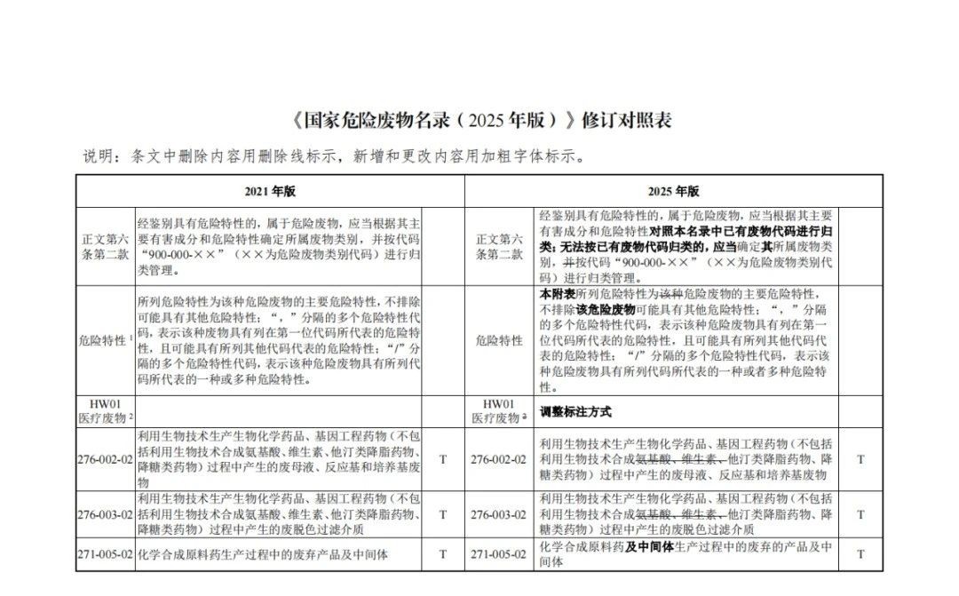
近日,生态环境部、国家发展改革委、公安部、交通运输部和国家卫生健康委修订发布《国家危险废物名录(2025年版)》(以下简称《名录》)。本次修订主要集中在鉴别后危险废物的归类管理、精准识别危险废物、危险废物豁免管理等三个方面。《名录》自2025年1月1日起施行。 《名录》是危险废物环境管理的重要基础和关键依据。《名录》自1998年首次发布实施以来,历经2008年、2016年和2021年3次修订,已经得到逐步完善。2021年修订和此次修订主要是针对《名录》使用过程中发现的新问题、社会反映较为集中的问题进行修订,幅度较小,更具有时效性。 《名录》由正文、附表和附录三部分构成,本次修订主要对三部分有关内容进行了修改和完善。一是正文部分修改了第六条第二款,完善了鉴别后危险废物的归类管理。生态环境部固体废物与化学品司有关负责人表示,本次修订明确,上述废物首先应当根据其主要有害成分和危险特性对照本名录中已有的废物代码进行归类;确实无法按已有废物代码归类的,才应当确定其所属废物类别,按代码“900-000-××”(××为危险废物类别代码)进行归类管理。二是附表部分,《名录》共计列入470种危险废物,相比2021年版《名录》总共增加了3种。其中,根据危险废物产生工艺和管理实践,整合2种废物代码、拆分1种废物代码;新增4种普遍具有危险特性的锡冶炼废物。此外,修改了个别危险废物的文字表述或危险特性表述,还新增了6条注释。据上述负责人介绍,新增的第1条注释明确《名录》所列物质均应首先属于固体废物。其余新增的5条注释,对医药废物,废药物、药品,废矿物油与含矿物油废物,涂料、染料废物,含醚废物,含有机卤化物废物等废物范围作出限定。三是附录部分,根据危险废物环境风险研究结果和各地环境管理实践,删除了2条豁免规定,新增了1条豁免规定,修改部分危险废物豁免条件表述。“豁免条件”的说明新增加了“仍应符合固体废物管理等生态环境相关法律法规和标准要求”。该负责人强调,主要是为了解决实际工作中个别地方和单位对豁免管理理解不准确的问题。这里实行的豁免,是仅对危险废物在特定环节、特定条件下对其特定内容进行豁免,但并未豁免其危险废物的属性。《名录》正文第三条对豁免管理作出了具体规定,“列入本名录附录《危险废物豁免管理清单》中的危险废物,在所列的豁免环节,且满足相应的豁免条件时,可以按照豁免内容的规定实行豁免管理”。例如,对于含油金属屑,其中属于危险废物的,在满足通过除油达到静置无滴漏后打包或者压块用于金属冶炼的条件下,利用过程可豁免管理;其他情形则不属于豁免范畴。《名录》附录《危险废物豁免管理清单》要求,不具备集中处置医疗废物条件的农村的医疗机构产生的医疗废物,按照地方卫生健康部门、生态环境部门确定的方案进行医疗废物的处理处置,全过程不按危险废物管理。













免责声明:
部分文章信息来源于网络以及网友投稿,本网站只负责对文章进行整理、排版、编辑,是出于传递更多信息之目的。本站文章版权归原作者及原出处所有,内容为作者个人观点, 并不代表本站赞同其观点和对其真实性负责,本站只提供参考并不构成任何投资及应用建议,并不用于任何商业目的。如本站文章和转稿涉及版权等问题,请作者及时联系本站,我们将根据著作权人的要求,立即更正或者删除有关内容。本站拥有对此声明的最终解释权。

更多资讯